Jump to
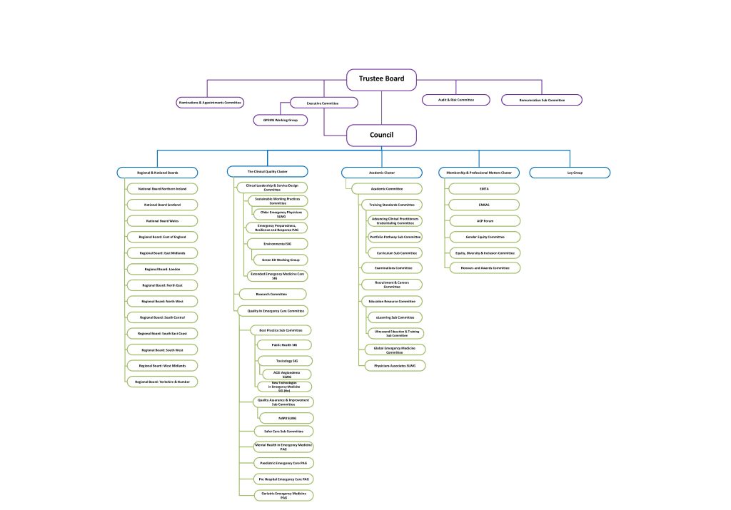
Boards and committees at the Royal College of Emergency Medicine provide strategic leadership, oversight, and expert guidance across all areas of emergency medicine, ensuring high standards in education, policy, research, and clinical practice.
Want to make a difference? Explore our opportunities and join a committee to help shape the future of Emergency Medicine.
Trustee Board & Council
As of 04 October 2022, the board comprises the following members:
President: Dr Ian Higginson
Dean: Professor Simon Carley
Treasurer: James Gagg (from 25 January 2024)
Vice-President (Membership): Salwa Malik
Chair of Lay Group: Derek Prentice (from 25 January 2024)
Council Trustees: Maya Naravi & Jocelyn Brittliff
Member Trustees: Steve Jones, Fiona Burton (from 9 February 2024)
Lay Trustees: Ian Ailes, Palvi Shah, Kate Eardley
Upcoming 2026 meetings:
16 April 2026 |
18 Jun 2026 |
01 Oct 2026 |
03 Dec 2026 |
Remit of the Council
Objectives
- To be the governing body of the Royal College
- To approve applications for membership of the Royal College
- To make decisions on behalf of the Royal College on matters relating to Royal College business
- To oversee all work of the Committees of the Royal College and delegate work as necessary in the fulfilment of the Charitable objects
- Delegate relevant powers to Committees and individuals as described in the Ordinances (Article 6.3 of the Ordinances)
- Create Byelaws and Regulations for the business of the Royal College.
Meetings
As defined in the Ordinances:
a) Meetings are held at least 4 times a year.
b) The quorum is 12 voting members of Council of which at least 3 shall be Officers.
Upcoming 2026 Meetings
22 Jan 2026 |
12 Mar 2026 |
04 Jun 2026 |
17 Sep 2026 |
19 Nov 2026 |
Quorum
The quorum for Council shall be the President (or nominated Deputy) plus three other officers and 8 elected or appointed members of Council.
Membership
The composition of the Council is described in the Ordinances. The Term of Office for Council Members is 3 years.
| Title | Appointment requirements |
| President – Chair | President of the Royal College who is elected by the Fellows and Members. The President shall be the Chair or, in his/her absence, the President Elect (or Immediate Past President) is to chair the meeting. |
| President Elect (or Immediate Past President) | Elected by the Fellows and Members of RCEM |
| Registrar | Elected by RCEM Council |
| Dean | Elected by RCEM Council |
| Treasurer | Elected by RCEM Council |
| Vice Presidents (2) | Elected by RCEM Council |
| Chair – Education and Examinations committee | Dean |
| Chair – Training Standards Committee | Served as Honorary Secretary, nominated by the TSC – appointed by Council |
| Chair – Service Delivery Cluster | Vice Presidents |
| Chair – Research & Publications Committee | Nominated by the R&P committee, appointed by Council |
| Chair of the QEC | Nominated by Committee, appointed by Council |
| Director of CPD | Appointed by Council |
| Director of Revalidation | Appointed by Council |
| Chair – International Committee | Vice President |
| Chairs – Regional Boards in England | Elected by Fellows in the region |
| Vice Presidents – National Boards of Scotland, Northern Ireland, Wales and the Republic of Ireland | Elected by Fellows in the relevant country |
| Members in Training Representative to Council | Elected by the members in training |
| Staff and Associate Specialist Representative to Council | Elected by the members of the Royal College working as SAS doctors |
| Advanced Clinical Practitioners Representative to Council | Elected by Associate Members (Advanced Clinical Practitioners) |
| Chairperson Corporate Governance Committee | Appointed by Council |
| Lay representative to Council | Appointed by Council |
| Representatives of other Royal Colleges | Invitation by Council |
| Representative of the Faculty of Emergency Nursing | Invitation by Council |
| Representative from the Faculty of Pre-hospital care | Invitation by Council |
| Chief Executive | By appointment |
| Deputy Chief Executive | By appointment |
| Royal College Office Manager (Ex-Officio) | The Royal College Office Manager is an ex-officio member and will attend the meeting to record the minutes as required |
Responsibilities
- Direct and monitor the work of the Committees and of the Royal College
- Receive reports from committees of the Royal College and the President and Chief Executive
- Determine policy and strategy for the Royal College
- Respond to external developments and influences and provide Royal College position papers and advice for members
- Ensure timely communication with members on developments within the Royal College
- By resolution amend the Byelaws and Regulations for the Royal College within the power of the Charter and Ordinances
- Ensure elections for Officers and Council Members and approve appointments
- Approve nominations for membership and approve the removal of membership rights where appropriate
- Monitor the financial status, investment strategy and risk management of Royal College, including receiving reports from the Chair of the Corporate Governance Committee and Treasurer as and when required
- Make recommendations on the level of subscriptions for members
Remit of the Executive Committee
Objectives
- To co-ordinate the work of the Royal College and to develop policy and strategy for discussion and approval by Council
- To act in accordance with the policy, strategy and budget agreed by Council to ensure that Council decisions are enacted, including:
- To consider and agree financial business cases for amendments in the budget;
- To arrange for responses to communications from the membership, enable swift reaction to events, communications and consultations from other agencies;
- To support the Chief Executive and staff with the operations of the College.
- To provide the Council with relevant information to support strategic decision making
The quorum for the Executive Committee must have the minimum attending:
- President or President Elect or Past President
- One of the Vice Presidents
- At least 3 other Committee members, one of whom should be a Committee Chair.
Meetings
Meetings are held between 6 and 10 times per year. Where possible they will be arranged to coincide with other Royal College committee meetings, such as those of other major committees, and if members are unable to attend, they should be encouraged to join the meeting by teleconferencing.
Upcoming 2026 meetings
12 Feb 2026 |
21 May 2026 |
09 Jul 2026 |
03 Sept 2026 |
09 Oct 2026 |
10 Dec 2026 |
Membership
Membership of this Committee comprises:
- President – Chair
- President Elect (or Immediate Past President)
- Vice President – Membership
- Dean
- Treasurer
- Vice Presidents (2)
- Vice President – Wales
- Vice President – Scotland
- Vice President – Northern Ireland
- Vice President – Policy
- Chair of Research Committee
- Chair of Quality in Emergency Care Committee
- Chief Executive
- Directors of Corporate Services, Education, and Engagement & External Affairs
- Any additional co-opted member as authorised by Council
The President shall be the Chair or, in his/her absence, the President Elect (or Immediate Past President) is to chair the meeting.
Ex-officio members will be invited to relevant meetings, but they will not have any voting rights.
Powers delegated by Council
- To action powers delegated by Council
- Assist the Chief Executive with the co-ordination and implementation of the work of the Royal College to implement Council decisions and policies
- Develop policy and strategy for discussion and approval by Council
- Ensure that Council policy, strategy and decisions are implemented
- Ensure swift response to communications from the membership
- Enable effective responses to events, communications and consultations from other agencies
- Deal with media enquiries (through nominated members of the Executive)
- Act on advice from the Corporate Governance committee in matters of governance
- To make spending decisions within with the budgets approved by Council, having consideration for the recommendations of the Treasurer and any advice from the Corporate Governance Committee.
- Receive regular reports from the Treasurer, make decisions on virement requests and business cases for additional spend up to £50,000 per item, subject to any agreement or commitment being advised to the next Council meeting
- Receive regular reports on Royal College activities
- Provide advice to Committee Chairs and Officers
- Organise elections
- Provide information to the Council for strategic decisions to be taken
Objectives
The objective of the Corporate Governance Committee is to develop, monitor and advise on corporate governance of the Royal College of Emergency Medicine and to ensure compliance with Charity Law and the recommendations of the Charity Commission.
Membership
Chair is appointed by Council from amongst the membership of the Lay Group and who must not be a paid employee or Officer of the College. In his/her absence the Registrar shall be Chair. Other members are as follows:
- Registrar
- Treasurer
- President
- President Elect
- Immediate Past President
- Vice Presidents x 2
- Dean
- Ordinary Fellow(s) (maximum of two)
- Chief Executive (ex officio)
- Deputy Chief Executive (ex officio)
- Head of Finance and IT (ex officio)
- Member of the Lay Advisory Group
Responsibilities and delegated powers
Council delegates the following powers to the Committee:
Finance
- Monitor income/expenditure
- Make recommendations on fees and subscriptions
- Make recommendations to the membership on investments (with appropriate professional advice)
- Review and assess business plans for current activities and future developments
- Ensure proper auditing of accounts
- Monitor and manage financial risk
- Take responsibility for decisions made regarding the building, lease, facilities management and insurance.
Human Resources
- Advise the Chief Executive and Registrar on task analysis, job descriptions, person specifications, grading (with appropriate advice)
- Ensure compliance with employment law
- Ensure compliance with race, equal opportunity, disability and age discrimination legislation
- Develop and update employment policies on sickness, grievance and disciplinary matters
- Receive reports and recommendations from the Remuneration Sub-Committee
- Agree the terms and conditions of employment and receive reports from the Remuneration Sub-Committee
- Assist the Chief Executive and Registrar in employment matters.
Governance
- To maintain the risk register of the Royal College and advise the Council on matters relating to corporate risk
- To review the Register of Interests and make recommendations to Council as appropriate for good governance
- To undertake to investigate any incidents relating to the administration of the Royal College
- To ensure appropriate corporate liabilities are identified
- To provide advice and senior input into matter relating to the administration and office activities
Meetings
Meetings are held at least three times a year. Where possible they should be arranged to coincide with other committee meetings, such as those of other major committees, and if members are unable to attend they should be encouraged to join the meeting by teleconferencing.
The Corporate Governance Committee reports to the Council. The Chair of the meeting shall make appropriate arrangements for keeping records of the meetings.
The quorum shall be 3 Members at least one of which should not be an Executive Committee member.
The committee is chaired by a Lay Chair and is responsible for assuring the administrative functions of the College, financial governance and responsible for HR issues within the College.
The Remuneration Sub-Committee is a Sub-Committee of the Board. It shall have the following terms of reference:
Constitution
- The Council has established a sub-committee of the Corporate Governance Committee known as the Remuneration Sub-Committee.
- The Terms of Reference for the Sub-Committee outlined below are defined by the Council and may be amended by the Council at any time.
- The Sub-Committee has an advisory role and reports to the Corporate Governance Committee. The Sub-Committee remit covers decision making on the following:
- Staff remuneration;
- President’s remuneration;
- Chief Executive’s remuneration
- The Royal College of Emergency Medicine Expenses Policy
Membership
- The Corporate Governance Committee is responsible for the appointment of members to the Remuneration Sub-Committee, for setting the term of members’ appointments and for the revocation of any such appointments.
- The Remuneration Committee shall comprise not less than three members. These shall be the Treasurer, the Registrar and a member of the Lay Group.
- The quorum shall be two Committee members one of whom should be the Committee Chairman unless he/she is unable to attend. All members of the Committee shall be advised of the business to be transacted at any meeting even if they are unable to be present.
- No one other than members of the Sub-Committee is entitled to be present at Committee meetings except that the Chief Executive Officer shall normally be in attendance as a non-voting member except when issues regarding his or her own remuneration are discussed.
- The Chair shall appoint one of the members to act as secretary to the Sub-Committee and shall produce such papers and minutes of the Sub-Committee’s meetings as are appropriate, in a timely manner.
- The Remuneration Sub-Committee is authorised by the Council to obtain professional advice subject to budget approval.
National & Regional Boards
National Boards
Chairs responsible for leading EM in that country and providing advice to Health departments and hospitals, advice to members.
| National Board | Post | Incumbent |
|---|---|---|
| Northern Ireland | Vice President | Dr Michael Perry |
| Vice VP | Vacant | |
| Scotland | Vice President | Dr Fiona Hunter |
| Vice VP | Dr Jayne McLaren | |
| Wales | Vice President | Dr Rob Perry |
| Vice VP | Dr Katja Empson |
Regional Boards
The chairs are elected from the fellowship and membership of the region and sit on the Council. Responsible for leading EM in that area and providing advice to Trusts and Commissioners, advice to members.
| Region | Post | Incumbent | Contact Email |
|---|---|---|---|
| East of England | Regional Chair | Dr Roopashree Balasundaram | eofechair@rcem.ac.uk |
| Vice Chair | Vacant | ||
| East Midlands | Regional Chair | Venkat Kotamraju | EMChair@rcem.ac.uk |
| Vice Chair | Vacant | ||
| London | Regional Chair | Dr Samira Akberali | LondonChair@rcem.ac.uk |
| Vice Chair | Vacant | ||
| North East | Regional Chair | Mr Alex J A Johnston | NEChair@rcem.ac.uk |
| Vice Chair | Vacant | ||
| North West | Regional Chair | Sukhbir Bhullar | NWChair@rcem.ac.uk |
| Vice Chair | John Baxendale | ||
| South Central | Regional Chair | Vacant | SCChair@rcem.ac.uk |
| Vice Chair | Vacant | ||
| South East Coast | Regional Chair | Dr Chidi Uba | SEC.Chair@rcem.ac.uk |
| Vice Chair | Vacant | ||
| South West | Regional Chair | Dr Luke Ball | SWChair@rcem.ac.uk |
| Vice Chair | Vacant | ||
| West Midlands | Regional Chair | Dr Susan Elizabeth Dorrian | WMChair@rcem.ac.uk |
| Vice Chair | Dr Mark Anthony Ragoo | ||
| Yorkshire & Humber | Regional Chair | Dr Sagar Kakad | YHChair@rcem.ac.uk |
| Vice Chair | Vacant |
Clinical Quality Cluster
Aims and Objectives
The Quality in Emergency Care Committee (QECC) is part of the RCEM Quality Cluster. A small steering group of Sub-Committee Chairs meets twice a year and there are two large committee meetings each year for all QECC members. The Quality in Emergency Care Committee consists of a number of diverse Sub-Committees, Special Interest Groups (SIGs) and Professional Advisory Groups (PAGs), as shown below.
- Develop and review guidelines for the specialty of emergency medicine
- Develop Consensus Based Best Practice Statements for the speciality of Emergency Medicine
- Set and monitor standards of Clinical Care, Best Practice and Clinical Procedures in Emergency Departments
- Produce quality improvement tools for Emergency Departments that will encourage uniform data collection and enable QIPs to be conducted in a systematic way
- Develop and disseminate patient safety strategies for the speciality of Emergency Medicine
- Develop and maintain the Quality section of the Royal College website
- Consider requests for RCEM endorsement from other organisations
- Consider requests regarding surveys of the membership from other organisations, along with the Research Committee
- Liaise with other organisations (including other medial royal colleges) regarding issues relevant to the practise of emergency medicine.
Chairs: Catherine Hayhurst & Paul Hunt
RCEM secretariat support: quality@rcem.ac.uk
Aims & Objectives
The objective of this Committee is to coordinate all service design and delivery policy on behalf of the Royal College of Emergency Medicine.
- Current key issues around service delivery
- System integration and service reconfiguration
- Commissioning and funding EDs
- Delivering quality in the ED
- Workforce including sustainable working
- ED design
- ED crowding (includes operational flow, and exit block)
Chair: Rachel Hoey
RCEM secretariat support: quality@rcem.ac.uk
Aims and Objectives
- To lead and support the development of effective Informatics in Emergency Medicine in the UK and Ireland.
- To advise and liaise with the National Health Service and linked bodies, the Royal Royal Colleges and other national bodies regarding Informatics, Casemix and Funding in Emergency Medicine.
- To work with other committees of the Royal College of Emergency Medicine to develop standards, guidance and measures for Emergency Medicine and related disciplines.
- To communicate the work of the Informatics Committee to the Fellows and Members of the Royal College through the Informatics section of the Royal College website and by liaison.
- To develop case-mix measures and high quality data collection and information technology systems for the speciality of Emergency Medicine
- To advise the NHS, DOH, HCC, Connecting for Health, the Royal Colleges and other national bodies who have an interest in data collection and information technology in Emergency Departments.
- To develop and maintain the Informatics (case-mix and information technology) page of the College website
Chair: Dr Kirsty Challen
RCEM secretariat support: quality@rcem.ac.uk
The Sustainable Working Practices Committee (SWPC) advises the Royal College of Emergency Medicine on strategies to improve the sustainability of working life for emergency physicians. Its remit includes developing a work programme—approved by Council—focused on enhancing wellbeing, retention, working conditions, and career sustainability within Emergency Medicine. The committee also contributes to the development of support systems for revalidation and remediation.
SWPC leads initiatives that address some of the most pressing challenges faced by the EM workforce, including workplace culture, professional development, and staff welfare. It produced the EMpower: Supporting Wellbeing in Emergency Medicine document, which offers practical guidance for individuals and organisations on improving workplace wellbeing, along with the Anti-Bullying and Harassment Position Statement, which outlines the College’s stance and expectations for creating respectful, inclusive ED environments.
The committee advocates for system-level change while also supporting local initiatives that empower emergency clinicians to work in environments where they feel safe, supported, and valued. Its work contributes to national conversations about workforce sustainability and ensures that emergency physicians are equipped to thrive throughout their careers.
Further Information:
- The Emergency Medicine Workforce
- Job Planning for Substantive Senior Emergency Physicians
- Culture
- Staff Wellbeing
- EMpower: Supporting Wellbeing in Emergency Medicine
- Anti-Bullying and Harassment Position Statement (2019)
Chairs: Dr Emma Cox and Dr Rucha Phutane – SWPC.Chair@rcem.ac.uk
Secretariat: Hollie Shooter – Quality@rcem.ac.uk
(Formed as required)
RCEM secretariat support: quality@rcem.ac.uk
Quality in Emergency Care Committee (QECC)
Aims and Objectives
- To develop consensus based best practice statements for the speciality of Emergency Medicine
- To advise the NHS, DOH, HCC, the Royal Colleges and other national bodies who have an interest in good clinical practice in Emergency Departments
- To develop and maintain the best practice guidelines section of the College website
- To review and endorses guidelines from other organisations that are relevant to Emergency Medicine.
Chair: Dr Matthew Edwards
RCEM secretariat support: quality@rcem.ac.uk
Chair: Rachael Morris
RCEM secretariat support: quality@rcem.ac.uk
Aims & Objectives
- The Public Health EM SIG reports to the Best Practice Sub-Committee
- To devise a strategy and work programme for approval by the Best Practice Sub-Committee focussed on improving public health.
Chair: Rachel Evans
RCEM secretariat support:: quality@rcem.ac.uk
Aims and Objectives
- The Toxicology SIG reports to the Best Practice Sub-Committee
- To devise a strategy and work programme for approval by the Best Practice Sub-Committee focussed on improving the care for toxicology patients presenting at the Emergency Department
- To promote the latest evidence and develop consensus based best practice on toxicology.
Chair: Sarah Finlay
RCEM secretariat support: quality@rcem.ac.uk
The Emergency Preparedness, Resilience and Response Professional Advisory Group (EPRR PAG) provides expert advice to the Royal College of Emergency Medicine on all matters relating to emergency preparedness in the UK’s emergency departments. The group supports the development and implementation of national guidance on EPRR, including planning for major incidents, CBRNE (Chemical, Biological, Radiological, Nuclear, and Explosives) events, and other specialist emergencies.
The group works closely with NHS England (NHS Resilience Emergency Capabilities Unit (ECU)), the UK Health Security Agency (UKHSA), the National Ambulance Resilience Unit (NARU) and other national stakeholders to ensure that the voice of emergency medicine is reflected in EPRR policy and guidance. It supports the College by reviewing and preparing specialty input on national EPRR documents, frameworks and exercises, offering practical insight from clinicians working in frontline emergency care.
The EPRR PAG also aims to build a strong community of EPRR leads across UK Emergency Departments, establishing a system to share information quickly and effectively. This includes creating communication links across a multi-professional network and fostering collaboration to improve preparedness, response coordination, and organisational learning from past incidents.
The group meets regularly and welcomes input from ED professionals engaged in EPRR.
Further Information: Emergency Preparedness and Resilience and Response PDF
Chairs: Dr Jo-Anna Robson and Dr Jonathan Ritson – EPRRChair@rcem.ac.uk
Secretariat: Hollie Shooter – Quality@rcem.ac.uk
The Mental Health Professional Advisory Group (PAG) advises the Royal College of Emergency Medicine on improving the care of patients presenting with mental health needs to Emergency Departments. Operating under the Quality in Emergency Care Committee (QECC), the sub-committee is responsible for developing and delivering a national strategy and work programme focused on raising standards of mental health care within emergency settings.
The group brings together emergency medicine clinicians and mental health professionals to share expertise, review current challenges, and promote best practice in the emergency care of people experiencing mental health crises. Its remit includes identifying key areas for quality improvement, influencing national service development, and supporting Emergency Departments to meet the needs of patients in distress compassionately, safely, and effectively.
The group also engages with external stakeholders such as NHS England, the Royal College of Psychiatrists, and other statutory bodies to shape policy and guidance affecting the care of mental health patients in the ED. This includes contributing to national consultations and ensuring emergency medicine is represented in system-wide mental health planning.
The group welcomes collaboration and shared learning from clinicians working on the frontline to improve patient outcomes and experience.
The group meets regularly and welcomes input from ED professionals engaged in EPRR.
Further Information: Care of patients with Mental Health Problems in the Emergency Department
Chair: Dr Mark Buchanan – MHChair@rcem.ac.uk
Secretariat: Beth Pearce – Quality@rcem.ac.uk
Aims and Objectives
- To provide an expert review panel to support on any area related to paediatric emergency medicine
- Ad hoc requests for comments on documents or representation at events /
meetings - Requests for a PEM representative from RCEM to work on specific time-limited projects (e.g. intercollegiate, other Colleges, NHS government projects) or on specific documents / guidelines (e.g. NICE guidelines etc)
- Support relevant RCEM Committees on training, curriculum and exams (both for EM training and sub-speciality PEM training) when requested, and
facilitate the production of training resources, including RCEM Learning - Service design and delivery including workforce issues
- Supporting requests for PEM expertise for ISRs (where PEM-related concerns
have been raised) - Events and study days
- Over-arching strategy and policy documents relating to paediatric
emergency care. This will include scanning proposed documents to ensure
that PEM-specific issues have been considered - Encouragement of EM trainees to gain sub-speciality PEM training
- To ensure that PEM information on the RCEM website is adequate and up to date
- To examine cross-representation and to strengthen links with the RCPCH
- To ensure that PEM develops both as a sub-speciality in centres of excellence, but also as part of day to day practice in non-specialised EDs.
Chair: Dr Shane Clark
RCEM secretariat support: quality@rcem.ac.uk
Chair: Dr James France
RCEM secretariat support: quality@rcem.ac.uk
See more about this Specialty in UK Training Programmes
Aim
To improve the quality and consistency of Emergency Medicine care nationally by setting standards, supporting improvement, and reducing unwarranted variation across Emergency Departments.
Objectives
To develop, maintain, and promote measurable clinical standards and Quality Improvement (QI) tools to improve the quality of care delivered within Emergency Medicine.
To develop, implement, and continuously improve the Royal College’s national Quality Improvement programme.
To oversee and deliver the Royal College of Emergency Medicine’s national QI programme, including the dissemination of individual departmental and comparative national reports.
To provide a high-quality national platform and suite of QI tools to support robust evaluation, data analysis, and effective local PDSA cycles.
To reduce the quality-of-care gap by targeting support towards lower-performing trusts and developing a deeper understanding of the barriers to delivering high-quality care for all patients.
To provide expert advice and guidance to external stakeholders, including the NHS, NICE, the Department of Health, the CQC, other Royal Colleges, and national bodies with an interest in the quality of care in Emergency Departments.
To identify national improvement priorities informed by the latest evidence and research, and to engage RCEM members in setting short- to medium-term quality improvement objectives.
To establish, support, and utilise a national network of engaged clinical QI professionals to share best practice, collaborate effectively, and accelerate local and national improvement.
To develop, maintain, and regularly review the Quality Improvement content on the Royal College website.
To promote enthusiasm, capability, and motivation among clinicians at a local level to evaluate priority areas of care and address identified quality gaps.
Chair: Dr Simin Nikou
RCEM secretariat support: quality@rcem.ac.uk
Aims and Objectives
- The QEC Safer Care subcommittee has been established to identify key themes and markers for patient safety, and develop and disseminate patient safety and risk management strategies for the specialty of Emergency Medicine (EM)
- The subcommittee will ensure that the College considers the safety of patients in all aspects of its work at all levels; National, Regional and Departmental.
- To produce and distribute regular safety alerts and newsflashes for ED safety leads.
Chair: Alistair Rennie
RCEM secretariat support: quality@rcem.ac.uk
Further information
Lay Group
The Council has established the Lay Advisory Group (LAG) to provide advice from a lay perspective on the standards of care and training in Emergency Medicine.
Aims and Objectives
The Council has established the Lay Advisory Group (LAG) to provide advice from a lay perspective on the standards of care and training in Emergency Medicine.
The Lay Advisory Group has an advisory role and reports to the Council. The LAG remit covers the following:
- Highlighting areas of patient and carer concern to the Royal College and Council and advise on appropriate action
- Ensuring that the Royal College takes into account the patient, carer and public perspective in all appropriate activities
- Being a resource for the Royal College to enable the delivery of a professional service that meets the needs and aspirations of patients, carers, and the public
- Developing patient, carer, and public involvement in Royal College activities
- Developing patient information and education in Emergency Medicine
- Contributing to the development of Royal College policies
- Ensuring that decisions are made according to the Royal College’s role in protecting the public interest, and in promoting high professional standards
- Responding to requests for comments from Council, its Boards and Committees
- Highlighting the work of the Royal College whilst safeguarding the Royal College’s reputation.
Chair: Derek Prentice
RCEM Secretariat support:
policy@rcem.ac.uk
Academic Cluster
Aims and Objectives
The Academic Committee is strategic in outlook, providing a forum to facilitate and encourage the development of academic strategy and discuss and promote academic developments, whether internally driven or externally.
- Reviewing and updating the Academic Strategy
- Setting priorities for deliverables within Academic Strategy for its lifecycle
- Reviewing and responding appropriately to external initiatives and developments
- Overall responsibility for delivery of the strategy through the other committees / groups
- Developing and supporting College Membership
- Approval and endorsement of Academic policies
- Advise the College Council on Academic matters
- Ensure the College meets the General Medical Council Standards for Postgraduate Medical Curricula, Excellence by Design.
Chair:
RCEM Secretariat support:
This committee coordinates all activities aimed at developing, promoting and monitoring careers information for students and doctors in training grades on behalf of the College.
Co-Chairs: Anna Buckley and Duncan Carmichael
RCEM Secretariat support:
Further information and resources:
Considering a career in EM
Aims and Objectives
- To advise the Royal College Council on the content, syllabus and regulations for the form and conduct of any examination for Emergency Medicine that the Royal College may decide to establish, together with recommendations concerning the appointment of Examiners.
- To advise the Royal College Council on the content, design and assessment of the Curriculum for Emergency Medicine Training.
- To work with the Training Standards Committee to provide necessary support for training by overseeing the development of appropriate learning tools and assessment processes.
- To ensure the College meets the General Medical Council’s Standards for Postgraduate Medical Curricula, Excellence by Design.
Chair:
RCEM Secretariat support:
Further information and resources:
- Examinations: Exams section
- EM Curriculum: Curriculum section
- Continuing Professional Development (CPD): CPD section
- eLearning: RCEMLearning
- Research: Research section
Aims and Objectives:
Chair:
RCEM Secretariat support:
Further information:
Aims and Objectives:
Chair:
RCEM Secretariat support:
Further information:
Aims and Objectives:
Chair:
RCEM Secretariat support:
Further information:
Aims and objectives
- To lead and manage the delivery, development and quality assurance of all examinations
- To develop examinations which are fit for purpose and implement changes which improve the validity and reliability of all examinations as necessary in accordance with GMC requirements
- To monitor the performance of the College’s examinations, including areas of differential attainment
- To oversee the maintenance and development of question banks including reviewing the performance of examination questions
- To provide regulatory and policy documentation for examination candidates and examiners
- To oversee the delivery of examiner training
- To deliver financially within the budget set by Council and recommend fees increase when appropriate
- To lead and manage the College’s strategy on international examinations
- To provide statutory information to the GMC as requested
Chair:
RCEM Secretariat support:
Further information:
Aims and Objectives:
- To provide a network for members and fellows involved in global emergency medicine
- To promote global emergency medicine activities to RCEM members and fellows
- To connect with other emergency medicine associations globally
- To encourage opportunities for practice, training and research in global emergency medicine
- To support the development of resources for emergency medicine systems globally
In order to support our members and fellows involved in global emergency medicine work, we would like to connect with you to gain insight into your work, to help with networking between teams and get you involved in setting the agenda for the committee. See below for contact details.
Chair: Jason Long
RCEM Secretariat support:
Further information:
Connect with us via:
- Email: globalem@rcem.ac.uk
- Facebook: We have a Facebook page for our members and Fellows involved with global emergency medicine work
- Your RCEM account: Log into your account via the website and check the “Global EM Activity” box with the Communication Preferences section and we can keep in touch and send you updates
- GEM Networks: We are actively trying to link regional groups of members that have an interest in GEM who might like to meet other like-minded individuals working in the same region (of the UK eg. East Anglia/Sussex/London). It would be a forum to share ideas and encourage each other in Global EM. To find out more or to join, please email: GEMNetworks@rcem.ac.uk
Aims and Objectives
To develop emergency medicine research capacity, opportunities within academic emergency medicine, and to showcase high-quality emergency medicine research at every opportunity.
The Royal College of Emergency Medicine has declared that research is one of its top priorities – the RCEM Research Committee is tasked with facilitating this vision. The committee helps to draw attention to the complex and sometimes overlooked sphere of Emergency Medicine research, raising its profile and providing funding to drive engagement within the research community.
Chair: Professor Matt Reed – research@rcem.ac.uk
RCEM Secretariat support: ResearchAdmin@rcem.ac.uk
Further information:
Aims and objectives
The Training Standards Committee has responsibility for translating the Royal College’s aims for specialty training in EM into working systems throughout the UK.
- Setting standards for Emergency Medicine training and assessment within the GMC framework including working with the Education committee and the Deputy Chief Executive in the development of the curriculum and assessment system and working with the GMC, other Royal Colleges, postgraduate deaneries and EM Schools/Specialty Training Committees in the maintenance and improvement of standards of training.
- National coordination of training, including providing advice to trainees and trainers in the UK on training and assessment and recommending trainees to the GMC for admission to the specialist register.
- Acting as a link between the EM Schools/Specialty Training Committees and the Royal College and GMC.
- Evaluation, via panel system, of applications for Certificates of Eligibility for Specialist Registration in Emergency Medicine received from the GMC.
- Coordinating the Medical Training Initiative on behalf of the Royal College.
- Working with HEE and the devolved equivalents in the setting of standards for entry to training and recruitment to training posts.
Chair:
RCEM Secretariat support:
Further information and guidance:
Aims and objectives
- To review and maintain the Curriculum for Emergency Care Advanced Clinical Practitioners (ECACP), reporting to the Education Committee and liaising closely with the Curriculum Sub-Committee and the Training Standards Committee.
- To review, maintain, develop and quality assure the ECACP Assessment Structure and Credentialing Process.
- To develop and maintain ECACP protocols, guidelines and other documentation as necessary.
- To ensure IT mechanisms to support the credentialing processes are fit for purposes, such as the ePortfolio.
- To identify and liaise with other relevant stakeholders and devise mechanisms to engage with these individuals/groups.
- To respond to external requests for curriculum changes or advice.
- To provide information as required for the Education Committee, Curriculum Sub-Committee or Council
Chair:
RCEM Secretariat support:
Further information:
Aims and Objectives:
Chair:
RCEM Secretariat support:
Further information:
The Curriculum Sub-Committee is a standing committee of the Royal College. It reports to the Education Committee, via the Chair of the Curriculum Sub-Committee.
Responsibilities
The responsibilities of the Sub-Committee shall be:
- To review and maintain the Curriculum for training in Emergency Medicine and, as a result, has delegated powers from Council to decide on the content and nature of the Curriculum.
- To liaise with other Royal Colleges, Faculties and Intercollegiate groups including the Intercollegiate Committee for ACCS training.
- To consult on proposed curriculum changes
- To prepare Curriculum changes for submission to GMC via annual CAG process
- To respond to external requests for curriculum changes
- To implement change and undertake evaluation of that change
- To provide information as required for the annual specialty report to the GMC
- To develop a WPBA strategy to support the implementation of the curriculum
Membership
- Chair
- ACCS Trainer Representative
- HST Trainer Representative
- Paediatric EM Trainer Representative
- Representative of Examinations Sub-Committee
- Curriculum Development Lead (appointed via TSC)
- Four ordinary fellows
- EMTA HST representative (nominated/elected by EMTA)
- EMTA ACCS Trainee Representative (as appointed to Intercollegiate Committee for ACCS Training)
- Lay Representative (nominated by Lay Group)
- Dean (ex officio)
- Director of Education
- Curriculum and E-Portfolio Officer
The Chair may co-opt from time to time representatives from other groups including, but not limited to, Pre-Hospital Emergency Medicine Committee, Safety Committee, e-Learning.
The founding Chair will be appointed by the Dean for a term of three years. In future, the Chair will be appointed by competitive application by the Dean, Chair of TSC and Deputy Chief Executive (or nominated deputies) and be ratified by Council. The Chair must be a Fellow in good standing of the Royal College, be an active NHS trainer in Emergency Medicine, have prior experience in the development of the Royal College Curriculum, such as a key role in a RCEM CAG submission, or completed a term as member of the Curriculum committee.
The term of office of each member will be three years with the possibility of one further term if approved by the Education Committee (and if chair, ratified by Council)
The Committee meets four times per year. The Committee is administratively supported within the Royal College.
The Chair (or a nominated deputy) is required to represent the Royal College at external meetings relating to the curriculum.
Aims and Objectives:
Chair:
RCEM Secretariat support:
Further information:
Membership and Professional Matters Cluster
Aims and objectives
- To provide a focus for Emergency Medicine Trainees and their training in the UK
- To encourage active involvement of all trainees to shape the development of Emergency Medicine as a specialty and improve their own training experience
- To provide a structure for trainees to influence College policy and highlight issues specific to trainees, and to represent their views on Council and RCEM Committees.
Chair:
RCEM Secretariat support:
Further information:
EMTA web page
Aims and objectives
- To provide a focus and representation for ACPs and trainee ACPs (tACPs) within the College
- To encourage active involvement of all ACP associate members to shape the development of Emergency Medicine as a specialty and improve their own training experience
- To provide a structure for ACP associate members to highlight issues specific to ACPs and represent their views on Council and RCEM Committees.
- Support the planning and delivery of the ACP conference
- Ensure the views of Associate Members (ACPs) are communicated to the Royal College of Emergency Medicine and to disseminate information about changes to training or provision from those committees
- Ensure good communication is maintained with Associate Members (ACP)
- Share good practice and ideas for improvement to training and safeguard the educational needs of tACPs as far as possible
- Ensure regional representation updating the ACP Forum and relevant committees on local views and opinions
- Represent ACP and tACP views by membership of the relevant committees of the Royal College of Emergency Medicine and to ensure two-way communication between ACP Forum members and the Royal College
- Provide advice and nominate representative to the Royal College and its committees on invitation
- Circulate a summary of points raised after each Royal College committee meeting drawn up by the relevant representatives for review at the next ACP Forum meeting
- Provide notes of the meetings of the ACP Forum meeting
- Provide regular updates on current issues via the EMJ supplement
- Communicate with the regional representatives before parent committee meetings to ensure regional views and concerns are voiced and each regional representative has a duty to reply
- Disseminate information about changes to ACP Credentialing to Associate Members (ACP)
- Encourage social discourse and shared learning by the organisation of an annual conference open to all ACPs
Chair:
RCEM Secretariat support:
Further information: ACP Forum web page
Aims and objectives
Chair: Dr Kirsty Challen – GECChair@rcem.ac.uk
RCEM Secretariat support: thomas.boothman@rcem.ac.uk
Further Information:
Organisational Development Cluster
Aims and Objectives
The objective of the Honours Committee is to coordinate matters relating to national and College honours on behalf of the Royal College. The Honours Committee reports to the Council.
- To establish criteria for the Royal College nomination of worthy individuals for a national honour.
- To receive, identify and make nominations on behalf of the Royal College of persons worthy of a nomination for a national honour.
- To receive, identify and make nominations to Council persons considered worthy of an Honorary Fellowship of the Royal College
- To make recommendations and issue guidance as the Committee may consider appropriate to Council on the conferment of honours, medals and other Royal College awards.
Chair:
RCEM Secretariat support:
Further Information:
The Equity, Diversity, and Inclusion Committee was established to address inequalities and discrimination in the speciality of Emergency Medicine. The Committee was focused on racial inequalities to begin with but is working towards a wider remit in examining inequalities and discrimination against other social groups.
To date, the Committee has influenced the PPE agenda on a national scale, carried out a survey on member’s experiences during the second wave and provided advice and guidance to the wider College on matters relating to equality and diversity.
Co-Chairs
Dr Michael Hill and Dr David Chung: edichairs@rcem.ac.uk
RCEM Secretariat support: thomas.boothman@rcem.ac.uk
Further information:
- EDI Committee Vision and Strategy (September, 2021) – The EDI Committee’s vision and strategy for 2021-2023 outlines the key objectives, workstreams and success indicators for the Committee.
- PPE, ethnic minorities and occupational risk in Emergency Departments during the COVID-19 pandemic (January 2021) – The Committee carried out a survey to examine what was driving the unequal access to appropriate PPE. The report made a number of recommendations to Government, the NHS, and Trusts.
- Position statement on terminology – The position statement examines why language is important and the implications of ethnic categorisations. RCEM will aim to avoid using generalised terminology and where possible, specify which ethnic groups are being referred to.